Sign in
Name
Date
CAdapt
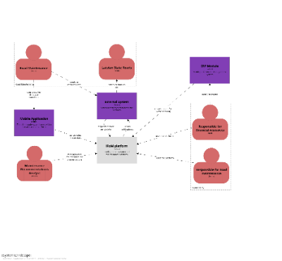
Architectrue of CAdapt platform
Data and knowledge management platform
Description
DigiTDevOps — Legend (with Software System internal & external)
Legend with internal and external systems
Droša viedpilsēta – dinamiska riska modelēšana
C4 konteksta diagramma
IRoM architecture
Intelligent all-season road maintenance platform
Name
Description
Realtime smart cities
C4 Container model with ThingsBoard, Kafka, Spark Streaming ML, TDengine, Neo4j, Ontology DB, TB Adapter and Markov risk model